速看! 2020年一建真题谜底来了!(治理、市政)【开云电竞官网】
来源:开云(中国)kaiyun·官方网站-科技股份有限公司 发布时间:2025-11-26 10:23:02 点击量:
本文摘要:
本文关键词:开云电竞app下载安装,开云电竞,开云电竞官网
2020年建设工程项目治理谜底
(部门谜底正在剖析中...)










点击文字预约真题谜底直播剖析
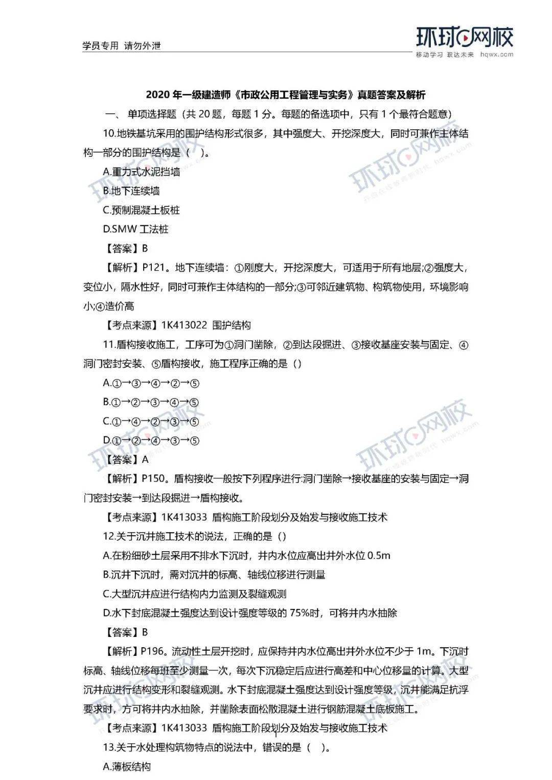
2020年一级制作师市政真题谜底
(部门谜底正在剖析中...)







泉源:建设行业
版权归原作者所有 如有侵权请联系我们
2020年建设工程项目治理谜底
(部门谜底正在剖析中...)












点击文字预约真题谜底直播剖析
2020年一级制作师市政真题谜底
(部门谜底正在剖析中...)







泉源:建设行业
版权归原作者所有 如有侵权请联系我们
本文关键词:开云电竞app下载安装,开云电竞,开云电竞官网
本文来源:开云电竞app下载安装-www.znny123.com







